The Secret to Sovereign Zone Interoperability on Logos
How Mantle channels power secure bridging, atomic messaging, and cross-Zone coordination
Logos


As the foundational layer of the Logos technology stack, the Logos Blockchain was designed to support a variety of applications with very different requirements. Applications built on Logos are therefore implemented not on the Logos Blockchain directly, but on Layer 2 application environments known as Zones.
Logos currently supports Sovereign Zones – highly performant application environments that leverage the Logos Blockchain for settlement while maintaining full autonomy over their execution logic. This architecture enables developers to build applications that combine the security and privacy guarantees of Logos with the flexibility and performance of purpose-built execution layers.
One consequence of the customisable nature of Sovereign Zones is that interaction between them is not as straightforward as between applications sharing a common environment.
To facilitate Sovereign Zone interoperability, the Logos Blockchain provides token bridging and messaging functionality by organising Sovereign Zone messages into virtual chains known as Mantle channels. These channels enable effective cross-Zone operations without significantly impacting Sovereign Zone independence.
This article will explore how Mantle channels enable Zone interoperability and examine some real-world applications that rely on this functionality. It also introduces the path toward Native Zones, which promise even deeper integration and composability for Logos applications.
Mantle channels
Mantle channels form the foundation of Sovereign Zone interoperability on the Logos Blockchain, and are implemented as permissioned, ordered logs of messages. Each message, or inscription, is signed by the Zone’s sequencer, who stores the message onchain via an operation sent to the Bedrock Mantle layer of the Logos Blockchain. For Sovereign Zones, an inscription typically consists of a Zone state update, although channel messages can be used for other purposes, too.
Channels maintain message ordering through a hash chain structure where each message references its parent message.
This parent-child relationship ensures that messages form a consistent sequence regardless of how the underlying Logos Blockchain may fork or reorganise. If the blockchain undergoes a reorganisation, channel messages will be reincluded in the correct order on the new canonical chain.
An example of how messages from two Mantle channels can be written to the Logos Blockchain is shown in Figure 1 below.


Logos nodes enforce message ordering by verifying that each new inscription operation correctly references the most recent message in that channel. If a message doesn't reference the expected parent hash, it will be rejected during validation. As a result, Zone sequencers can confidently continue building their virtual chain immediately, without waiting for onchain finality.
In addition to enforcing the correct ordering of Zone state update messages, Mantle channels provide functionality for bridging Logos Blockchain tokens to Sovereign Zones. Channels can also be used to send arbitrary messages between Sovereign Zones, allowing them to communicate and coordinate execution.
Bridging
One of Mantle channels' most powerful features is built-in token bridging between Sovereign Zones and the Logos Blockchain’s Bedrock layer. Each channel maintains a token balance that tracks the total value bridged into the associated Zone. Users make deposit and withdrawal operations to bridge tokens in and out of a Zone. The Zone sequencer uses these operations together with Zone state updates to create or destroy equivalent-value tokens within the Zone state.
The token bridging feature can also be used to transfer value directly between two Sovereign Zones. By including a withdrawal operation from one Zone and a deposit operation into another within one Mantle transaction, channel balances can be updated atomically without having to go through the intermediate step of withdrawing to the L1, waiting for finality and depositing in the second Zone. Zone sequencers also need to coordinate their state updates to ensure that the transfer takes effect, a process that will be explained below.
Token bridging allows Sovereign Zones to make use of a common currency that is also used for consensus. This makes it easier to move value between Zones without having to deal with swapping between different Zone assets. The connection between Bedrock notes and Zone tokens also allows value accrued through Zone activity to transfer to consensus-eligible notes, strengthening the Logos Blockchain’s economic security.
Messaging
Beyond simple state posting, Mantle channels enable asynchronous communication between Zone sequencers through channel messages. These messages can contain arbitrary data, allowing sequencers to use them to coordinate complex operations both within a single Zone and across multiple Zones. When used in this way, Mantle serves as a neutral and publicly accessible communication platform that sequencers can use without having to rely on any offchain platform.
One scenario where asynchronous messaging can be used is in the case of a simple asset transfer between Zones. The sequencer for the Zone sending the asset submits a Mantle transaction containing their state update message independently. This message can include a field addressing the destination Zone’s channel.
Meanwhile, the destination channel sequencer will monitor the chain for messages addressed to its own channel. Once such a message is detected, the destination Zone can update its own state to include the new asset.
To ensure that the message will not be reverted, the destination Zone should wait until the message is finalised before updating its state. This method of communication is simple and requires minimal sequencer coordination, but proceeds slowly and provides no atomicity guarantees.
This process is illustrated in Figure 2.


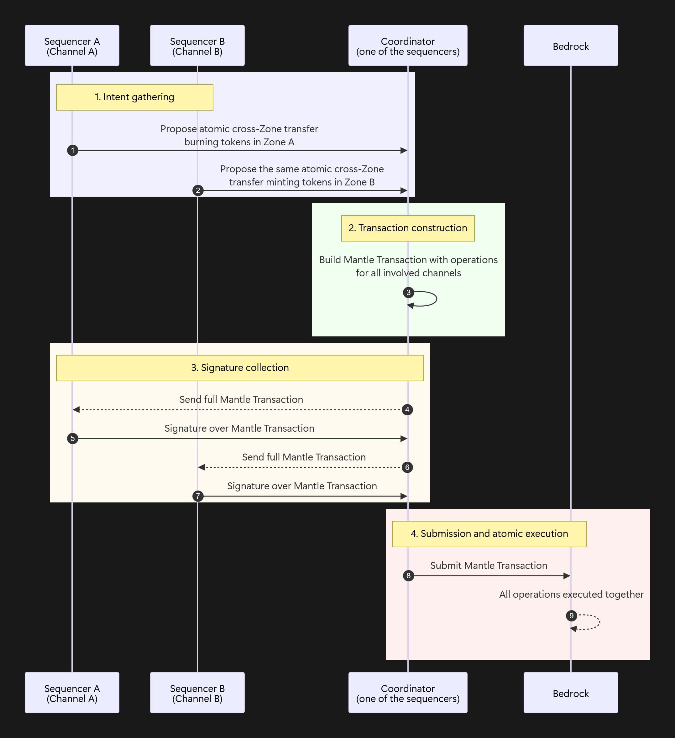
However, Mantle channels also support synchronous messaging. An important property of Mantle transactions is that they must be signed in their entirety by the sequencers whose operations are included in the transaction. Since all involved channel sequencers testify to all the operations in the transaction, these updates are executed atomically – either included onchain together or not at all. This synchronous messaging strategy allows for activity on several Sovereign Zones to occur simultaneously, avoiding the potential dyssynchrony that may arise from using asynchronous messaging alone.
Of course, asynchronous and synchronous Mantle messaging can be used together to help coordinate interaction between Zones. A sequencer might post an asynchronous message proposing a cross-Zone transaction, with sequencers of the affected Zones responding with their agreement.
When all parties have provided the required signatures over the proposed transaction, the first sequencer (known as the coordinator) can submit that transaction to the blockchain, synchronously updating the state of all affected Zones. The initial signature gathering stage can also take place offchain.
This process is illustrated in Figure 3.


The Logos Blockchain provides a suggested message standard to facilitate cross-Zone communication, making it easier for sequencers to parse and interpret messages from other Zones. However, the system remains flexible – Zone developers can define their own messaging standards if they have specific requirements.
This combination of standardisation for interoperability and flexibility for customisation makes Mantle channels a powerful substrate for Zone coordination.
Real-world examples
The combination of bridging and Mantle messaging enables a wide variety of cross-Zone activities on the Logos Blockchain. These capabilities transform isolated Sovereign Zones into an interconnected ecosystem where value and information can flow while maintaining each Zone’s unique characteristics.
Consider a decentralised exchange implemented as a Sovereign Zone. Users could bridge notes from Bedrock into tokens on the exchange Zone and trade them for other assets within the Zone's internal state – all while benefiting from the exchange's high-performance execution environment. These assets could be deposited into staking pools, with the user taking profit by converting the assets back to Bedrock-compatible tokens and then bridging them back into Bedrock notes.
Cross-Zone swaps demonstrate the power of Mantle messaging for coordination. Imagine Alice wants to swap assets on Zone A for other assets made available by Bob on Zone B. She could initiate this by submitting transactions on Zone A and B, indicating her constraints for the swap. The sequencers of Zone A and B collaborate to satisfy Alice’s constraints, including her transactions into both Zone states simultaneously.
While Sovereign Zones could be implemented as traditional Layer-2 execution environments that host many different applications, they can also be used to build optimised appchains that interact with one another via Mantle messaging. Imagine a lightweight Zone that functions as a marketplace’s inventory – its Zone state is a database of items, and it uses a Mantle channel to publish SQL transactions whenever the owner updates the database.
Any party, including another Zone, can then read the channel messages from the blockchain to reconstruct the database locally. This allows store “subscribers” to keep track of what’s in stock without the Zone sequencer having to be perpetually online to respond to requests.
The road to Native Zones
While Sovereign Zones provide tremendous flexibility and performance, they require Zone developers to handle many aspects of Zone operation themselves, including bootstrapping sequencers, ensuring state validity, and implementing bridging logic.
Native Zones represent the next step in the evolution of the Logos architecture, offering a more streamlined development experience while providing even stronger interoperability guarantees. While not included on the Logos Blockchain at the time of writing, Native Zones are expected to be implemented in a future release.
Native Zones maintain a common ledger together, which standardises how Zones manage their assets and execute transactions. This standardisation enables synchronous composability – the ability for transactions to span multiple Zones and execute atomically within a single block.
Unlike Sovereign Zones, where cross-Zone operations require trusting every involved sequencer, Native Zones can execute ledger updates without trust assumptions, since their validity is ensured by zero-knowledge proofs. Bridging between Bedrock and Native Zones is also permissionless, allowing users to withdraw funds even from corrupt or stalled Zones.
The synchronous composability enabled by Native Zones opens up possibilities that would be difficult or impossible with purely asynchronous coordination. Users could execute flash loans that span multiple DeFi Zones, perform optimal multi-Zone swaps with automatic routing, or create transactions with cross-Zone intents encoded in note spending covenants.
The first implementation of this capability – Private Atomic Cross-Zone Transactions (PACTs) – will enable private, atomic value transfers between Native Zones with full privacy and inclusion guarantees.
Conclusion
Mantle channels represent a simple but effective approach to Sovereign Zone interoperability that balances autonomy with connectivity. By providing standardised bridging and flexible messaging capabilities, they enable Sovereign Zones to maintain their independence while participating in a broader ecosystem of interconnected applications.
Whether building high-performance appchains or composable DeFi protocols, developers on Logos can leverage these interoperability primitives to create applications that harness the full potential of the technology stack while preserving the privacy and security guarantees that make Logos unique.
Blockchain-based governance is inevitable and starts from the ground up. We need developers, designers, writers, and all forward-thinkers to help us shape what comes next. Contribute to the movement today and help pave a brighter path forward for us all.
Sources and further reading
Discussion
Dr. Corey Petty
Logos
Dr. Corey Petty
Logos
Logos
Logos
Logos
Logos
Logos
Logos
Logos
Logos
Logos